无障碍
|
关怀版
关闭关怀版
|
微信
|
登录/注册
用户中心
网站首页
工作动态
政府信息公开
党务公开
政务服务
互动交流
网上信访
当前位置:
首页
-
政府信息公开
-
法定主动公开内容
-
业务工作
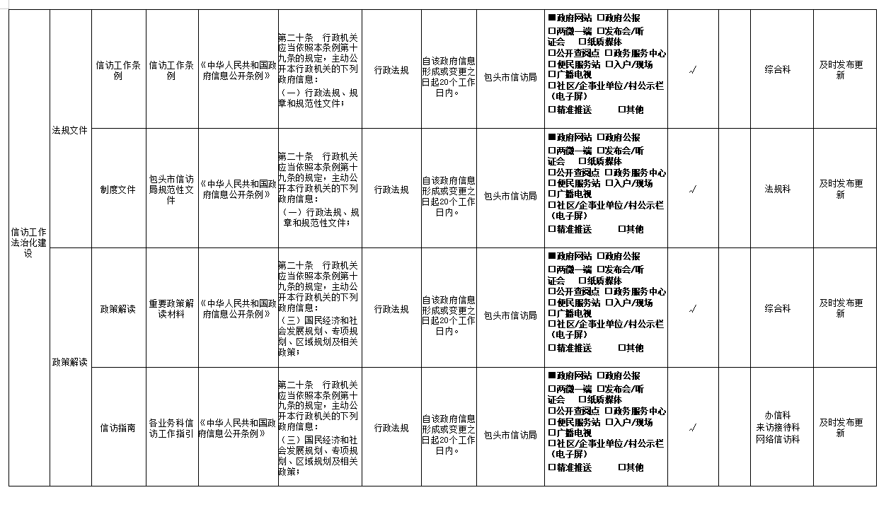
包头市信访局主动公开事项目录
发文时间:2025-09-28 14:42
来源:包头市信访局
包头市信访局信息主动公开目录.pdf
字体
大
中
小
打印
关闭
分享到: