无障碍
|
关怀版
关闭关怀版
|
微信
|
登录/注册
用户中心
网站首页
工作动态
政府信息公开
党务公开
政务服务
互动交流
网上信访
当前位置:
首页
-
政府信息公开
-
法定主动公开内容
-
预决算公开
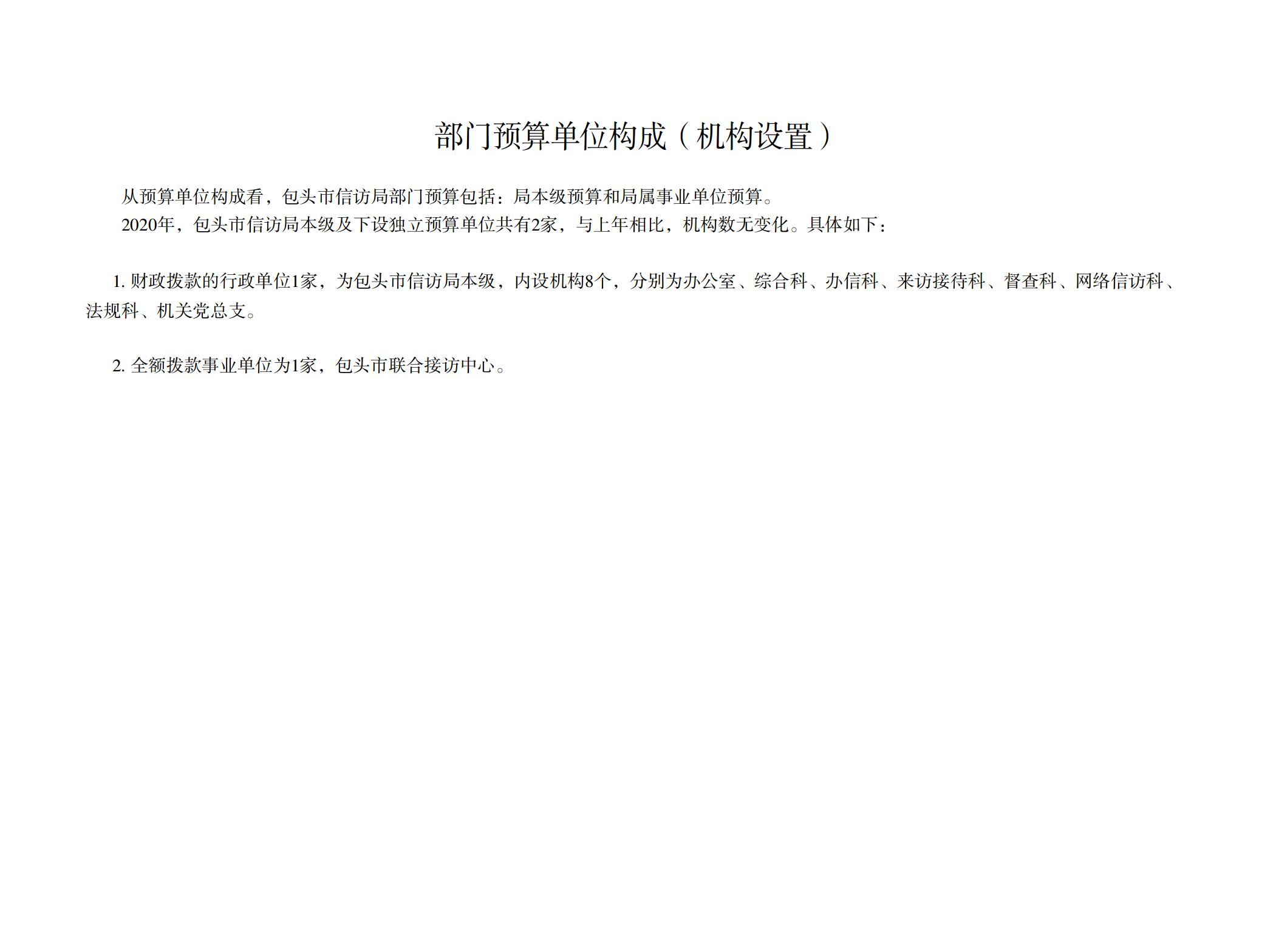
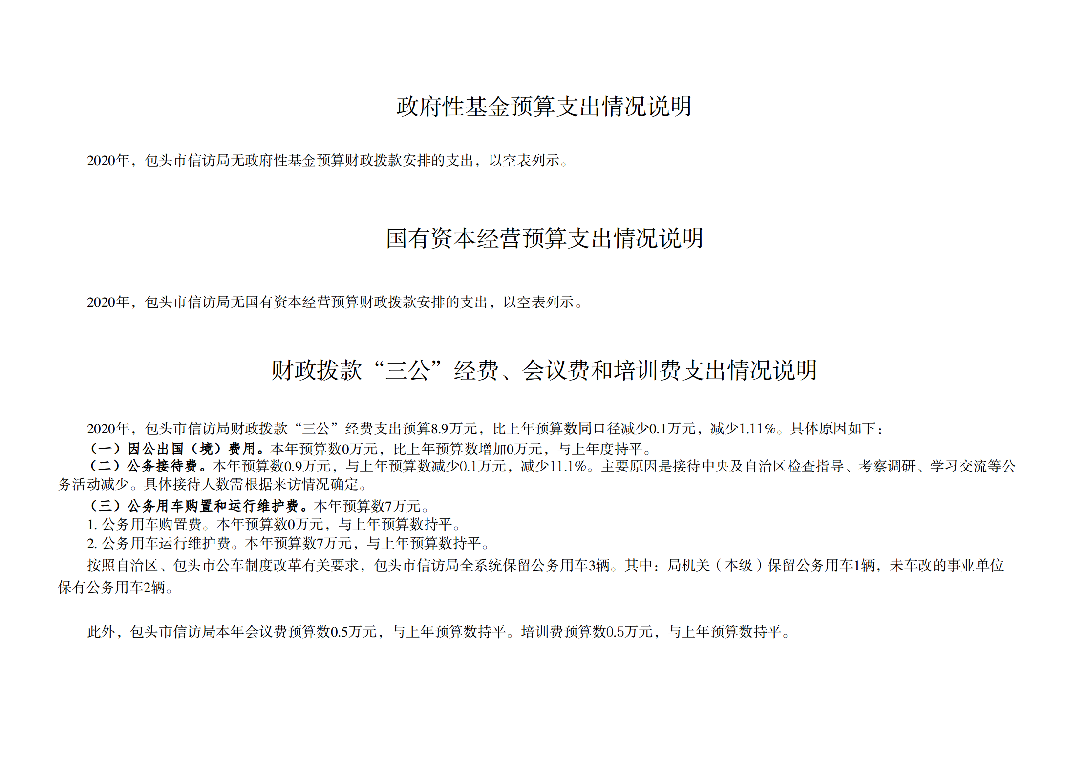
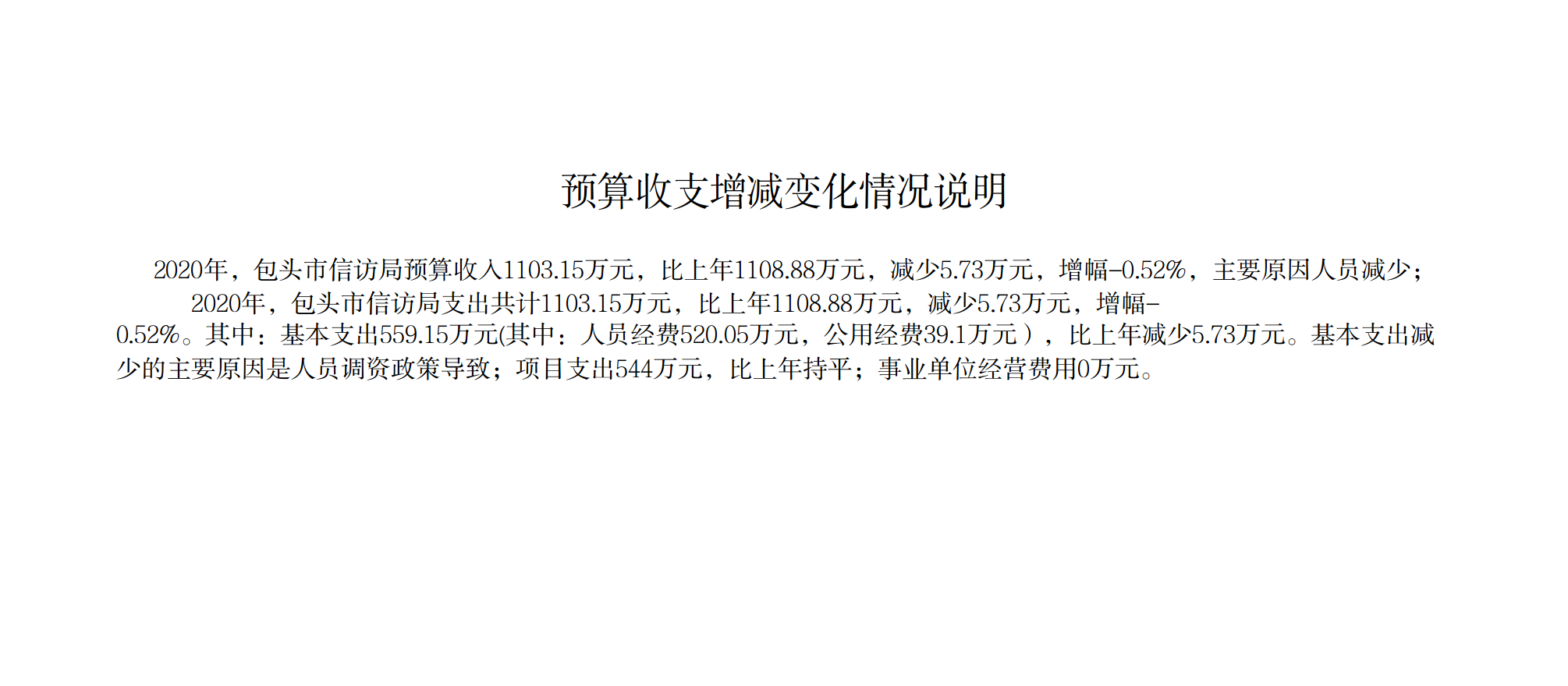
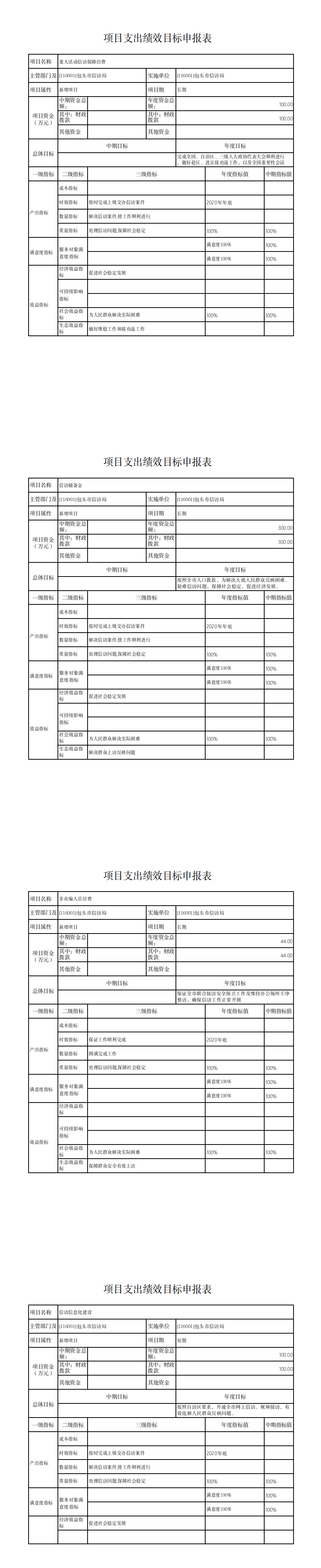
包头市信访局2020年度部门预算公开报告
发文时间:2020-05-12 12:25
来源:包头市信访局
字体
大
中
小
打印
关闭
分享到: