无障碍
|
关怀版
关闭关怀版
|
微信
|
登录/注册
用户中心
网站首页
工作动态
政府信息公开
党务公开
政务服务
互动交流
网上信访
当前位置:
首页
-
工作动态
-
通知公告
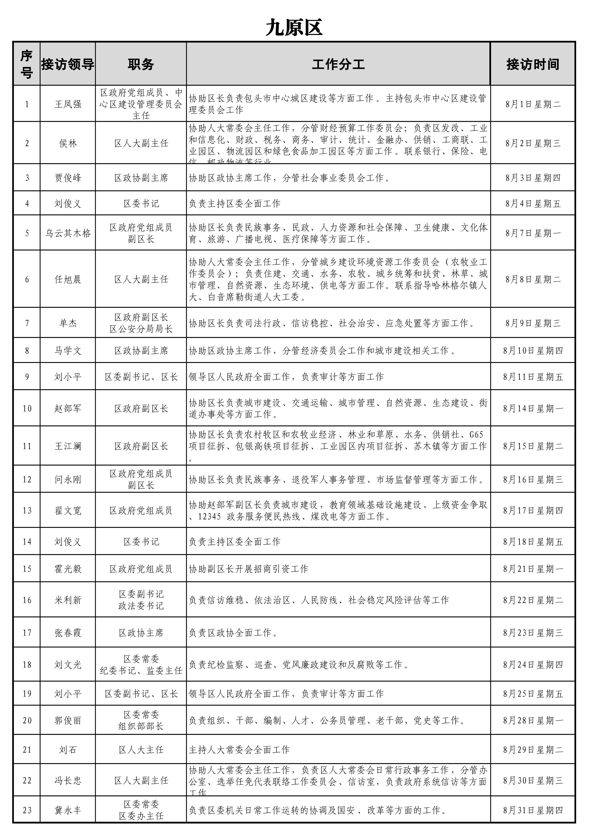
2023年8月包头市党政领导干部信访工作日安排
发文时间:2023-07-28 11:35
来源:包头市信访局
字体
大
中
小
打印
关闭
分享到: